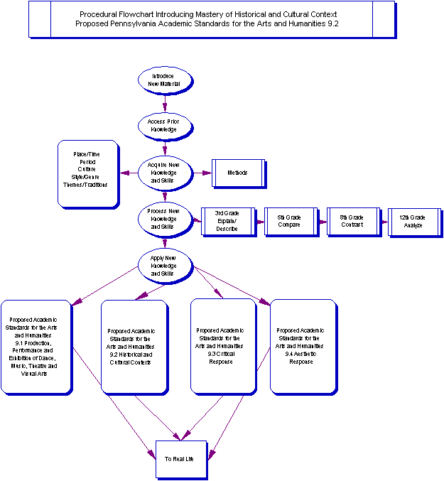
Introduce New Material
This diagram created using Inspiration® by Inspiration Software®, Inc.